您的位置:首页 > 服务介绍 > 项目公示
项目公示

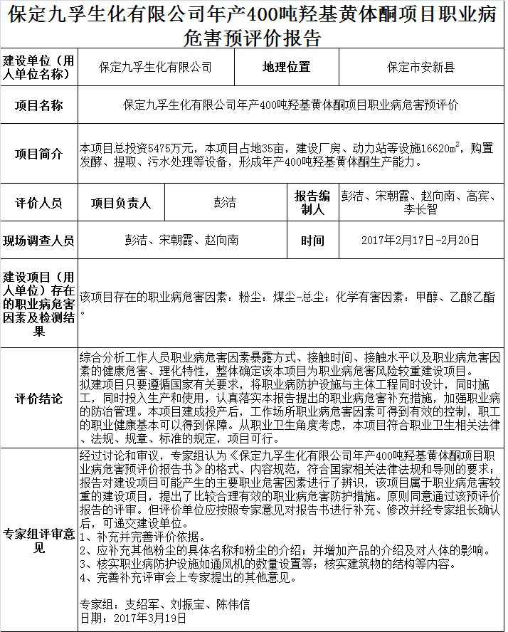
保定九孚生化有限公司年产400吨羟基黄体酮项目职业病危害预评价

添加时间:2017-12-12 16:44:18   浏览次数:25  

武汉智博汽车维修与保养有限公司
Copyright © 武汉智博汽车维修与保养有限公司 All Rights Reserved